2026-01-08
北京乡村休闲旅游行业协会关于开展2026年北京市社会化职业技能等级认定有关工作的通知
北京乡村休闲旅游行业协会关于开展
2026年北京市社会化职业技能等级认定
有关工作的通知
各有关单位、各位考生:
现将我社评组织2026年面向社会开展职业技能等级认定有关工作通知如下:
一、实施主体与工作安排
我社评组织在备案职业(民宿管家)范围内面向社会开展的职业技能等级认定工作,由北京乡村休闲旅游行业协会(曾用名北京观光休闲农业行业协会)组织实施,并颁发职业技能等级证书。具体职业、工种、等级及开展认定月份安排如下:
序号 | 职业 | 工种 | 等级 | 认定月份 |
1 | 民宿管家 | —— | 五级/初级 | 3、6、11 |
2 | 民宿管家 | —— | 四级/中级 | 4、8、12 |
3 | 民宿管家 | —— | 三级/高级 | 9、10、 |
... |
|
|
|
|
二、评价方式
职业名称 | 考试科目 | 评价方式 |
民宿管家 | 理论知识 | 闭卷笔试 |
操作技能 | 实操演示 | |
综合评审 |
|
三、考务要求
(一)报名方式
1、报名途径:个人报名或团体报名
团体申报:社会培训机构学员、企业团体职工报名参加职业技能等级认定,学员提交《职业技能等级认定申报表》及相关申报资料,由所在社会培训机构或企业收集完成初步审核统一将考生材料报送到协会职业评价中心受理。
个人申报:考生个人携带有效证件、《职业技能等级认定申报表》及相关申报资料至北京乡村休闲旅游行业协会进行个人业务受理。
2、报名通道:现场报名和在线报名关注:北京乡村休闲旅游行业协会公众号“北京休闲农业”。
3、联系电话:赵老师15901110994、马老师18513725667
4、报名地址:北京市朝阳区北沙滩七号院3号楼
(二)报名材料
1.有效身份证件:中国大陆考生需提供有效期内的中华人民共和国居民身份证原件;中国香港或澳门考生需提供有效期内的香港/澳门居民身份证,或港澳居民居住证,或港澳居民来往内地通行证,或护照原件;中国台湾考生需提供有效期内的台湾居民居住证或台湾居民来往大陆通行证原件;非中国籍考生需提供有效期内的外国人永久居留身份证,或护照原件。证件上的姓名和出生日期等个人信息必须与报名信息完全一致。
2.考生照片:考生需提供一寸彩色白底免冠照片。照片规格:JPEG格式,高大于132像素、宽大于88像素、文件大小为40-80千字节。拍照要求:头像在照片水平居中偏上位置,眼睛正视镜头,五官完整清晰,不被头发遮盖,双唇自然闭合,不着与背景颜色相近的服装,镜片无反光,不佩戴有色眼镜或有色隐形眼镜。
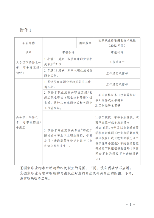
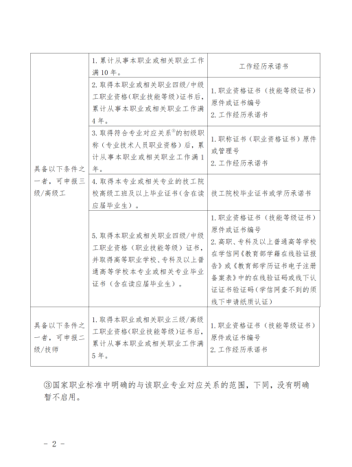
3.申报材料:符合《国家职业标准编制技术规程(2023年版)》中相应等级申报条件的考生,可报名参加职业技能等级认定。具体申报条件及需提交的申报材料见附件1。
(三)收费
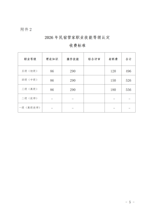
缴费方式:考生须在经资格审核通过后五个工作日内,以转账方式缴纳“认定费”(收费标准见附件2)
个人收费:通过关注协会公众号,在付款页微信识别付款码
并备注“职业等级+姓名”,将缴纳凭证截图及开票信息等资料发邮箱: xiehui6486@126.com ,以便进行考务安排和开具发票。联系确认电话: 15901110994 联系人: 赵老师
团体收费:付款款账户:(账户名称:北京乡村休闲旅游行业协会;开户行: 中国建设银行北京科技馆支行 账号: 11001059100053003013 )。在转账时请在摘要中注明“职业名称+团体名称”,如:民宿管家+单位名称等。将缴纳凭证图片及开票信息等资料发邮箱:xiehui6486@126.com ,以便进行考务安排和开具发票。联系确认电话: 15901110994 联系人: 赵老师
(四)准考证印发
1.通过申报资格审核并完成缴费手续的团体申报单位在考试前七个工作日到北京乡村休闲旅游行业协会领取准考证并分发给考生。
2.个人申报的考生,通过申报资格审核并完成缴费手续后,在考试前七个工作日由北京乡村休闲旅游行业协会统一进行准考证发放给考生。
(五)成绩公示及证书信息查询
1.成绩查询:考试结束后 15 个工作日内,北京乡村休闲旅游行业协会将对考生成绩进行公示,考生可在“北京休闲农业”公众号上查询认定结果。公示期内(3个工作日),考生对认定结果有异议可申请认定结果复查,逾期不再受理。联系人: 赵老师、马老师 ,联系电话: 15901110994、18513725667
2.证书信息查询:证书查询网址:http://jndj.osta.org.cn。
(六)补考申报
1.考生参加职业技能等级认定单科成绩不合格,可以申请补考,单科合格成绩保留一年(从首次成绩公示期结束之日起算),一年内有一次补考机会,考生可在成绩有效期内联系教务老师申报补考及缴费,联系电话赵老师15901110994、马老师18513725667。
2.考生在申报补考时,需要缴纳不合格科目的补考费用(不需要重新提交报名材料审核),缴费方式参照首次报名个人缴费。
(七)证书领取
认定结果合格的考生,可携带本人身份证原件,或由受托人携带双方身份证原件和委托授权书,到本机构现场领取并签字。团体申报考生由机构按规定时间现场前来领取并签字。
领取地址: 北京市朝阳区北沙滩七号院3号楼
联系人:赵老师
联系电话:15901110994
四、业务受理
(一)业务受理地址:北京市朝阳区北沙滩七号院3号楼
(二)业务受理时间:9:30-4:30
法定工作日:9:00-17:00(节假日除外)
(三)业务咨询电话:15901110994、010-64866023
(四)业务查询途径:北京乡村休闲旅游行业协会公众号
(五)投诉监督途径:010-64866026
五、有关情况说明
(一)如遇国家职业分类大典、国家职业技能标准调整等,本机构相应职业技能等级认定工作也将相应调整。
(二)如遇不可抗力导致认定考试延期或终止认定的情况发生,本机构将通过电话、网站等方式公布等,请考生及时关注最新通知。
北京乡村休闲旅游行业协会
2026年1月7日





